奶茶店的点单台前,有人对着菜单比对手机里的血糖曲线,根据波动幅度放弃全糖选了微糖。动态血糖仪的可视化曲线,成了“控糖人群”调整饮食和锻炼的核心依据。
这样的场景正在城市各处上演,曾经专属于糖尿病患者的监测工具,如今成了主动健康管理的“智能管家”。
国际糖尿病联合会(IDF)发布的数据显示,全球20至79岁年龄段糖尿病患者已达到5.37亿,预计2045年将飙升至7.83亿[1],而更值得警惕的是“年轻化”浪潮。
据统计,在所有糖尿病患者中,18-49岁的中青年患者占比已达到22.6%[1]。加班、高糖饮食、缺乏运动的生活方式,让越来越多年轻人被划入“糖尿病高危人群”。
动态血糖仪的出现让更多人直观感受血糖的变化情况,从而积极调整生活习惯。这种持续性的便捷动态监测,让血糖管理从被动治病转向主动健康,也推动着动态血糖仪从医疗场景加速渗透到日常生活。
本文将从三个维度层层深入:首先梳理动态血糖仪市场概况,厘清行业规模、政策红利;其次聚焦消费者维度,解析核心消费群体及消费者核心痛点;最后以硅基仿生为例,看头部品牌如何通过产品差异化满足当下消费需求。
据魔镜分析+ 数据显示,动态血糖仪成为血糖仪市场的“增长引擎”。MAT2025年血糖仪整体市场规模达51.9亿元,同比增长10.2%;动态血糖仪销售额达15.4亿元,同比增速高达45.8%,远超整体市场增速,成为驱动品类增长的核心动力。

与此同时,国家高度重视家用医疗器械的发展,出台一系列政策予以扶持。如《“十四五”医疗装备产业发展规划》强调推进居家社区级新型医疗装备的设计、研发、制造和服务协同发展。动态血糖仪作为家用医疗器械主要细分产品之一,随着老龄化程度逐渐加深、人民保健意识日益增强,动态血糖仪产品市场需求有望逐年提升。
此外,国补出台后,动态血糖仪作为国补品类,政府补贴最高30%,大幅降低动态血糖仪价格。国家还将部分动态血糖仪纳入医保,但仅限特定人群和条件(如I型糖尿病、妊娠糖尿病、胰岛素泵使用者等)。
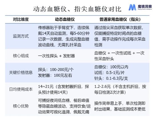
以国产品牌为主要参考维度,动态血糖仪与普通家用血糖仪(指尖血糖仪)的核心差异集中在监测方式、使用体验及成本结构上。
前者以“连续动态追踪”实现血糖波动全维度覆盖,后者以“单点即时检测”满足基础监测需求,具体差异如下表所示:

需明确的是,两者并非严格意义上的替代,更像是互补。普通家用血糖仪凭借低成本、便捷性成为糖尿病患者日常基础监测的刚需;动态血糖仪则以“连续数据+趋势分析”,精准适配控糖、健康预防等多元需求,这也是动态血糖仪突破医疗场景向大众市场渗透的核心原因。
社交平台数据直观反映了大众对血糖健康的关注升级,魔镜社交聆听统计数据显示,2024 年关于“糖尿病”的讨论声量达268万,较2023年的209万同比增长28%,这一高增长背后,既是疾病年轻化趋势的推动,也离不开主动健康理念的渗透。
与糖尿病话题声量同步攀升的是血糖仪讨论度,2024年血糖仪相关声量高达255,628,同比增长83%,可见大众对血糖监测的重视已从“疾病认知”转向“实际行动”,而动态血糖仪的技术优势正契合了这一需求升级。

目前,动态血糖仪的核心消费群体可分为“预防群体”与“刚需群体”,两者需求各有侧重:
预防群体以减肥健身人群、养生人群为主,核心诉求是通过连续血糖数据追溯血糖升高的诱因,进而科学调整饮食与作息,在控制体重的同时,提前规避糖尿病风险;
刚需群体主要包括糖尿病患者与妊娠期孕妇,这类群体对测量精准度要求更高。由于需基于血糖情况调整胰岛素注射等医疗方案,他们更倾向于通过动态血糖仪观测血糖波动趋势,为用药决策提供参考,而非直接依赖其检测值用药。

从消费者购买后的评价数据来看,其核心关注维度集中在以下方面(对应图中排名前三的维度):
● 便捷性:首要选择考量(36%)
作为占比最高的关注项,便捷性是消费者选品的核心锚点 ——“携带方便、操作简单、数值直观” 的产品能显著降低使用门槛,也因此成为品牌在设计中重点优化的方向,这类体验优势能直接提升用户的长期使用依从性。
● 数值准确度(关联校准):核心痛点(31%)
31%的评价聚焦校准相关需求,本质指向的是数值准确度的问题。部分品牌的动态血糖仪测量结果,与医院静脉血、普通指尖血糖仪的数值仍存在明显误差,数据精准度不足,导致刚需群体无法直接依赖其结果调整用药,这也是当前产品的主要待优化点之一。
● 舒适度:细节体验待完善(8%)
尽管占比相对较低,但舒适度体现了使用细节的体验差异。多数用户反馈“注射探头时基本无痛”,日常佩戴过程中无明显不适感;但摘取设备时,因医用胶贴粘性较强,易产生皮肤拉扯的不适,这一细节体验仍有优化空间。

作为动态血糖仪赛道的头部玩家,魔镜分析+ 统计数据显示,硅基仿生旗下产品,在主流电商平台近一年的销售额达5.49亿元,在细分市场中稳居领先梯队。
目前硅基在售两款动态血糖仪——硅基动感与硅基轻享,二者在核心的精准度指标上表现突出:MARD值均为8.83%(该指标反映仪器与真实血糖值的平均误差),满足糖尿病患者等刚需群体的医疗级监测需求。
其中硅基动感的差异化亮点主要体现在两个方面。一方面,它支持连接智能手表,可将血糖数值、波动曲线实时可视化呈现,方便用户随时查看;另一方面,能与指尖血糖仪联动校准,进一步降低数据误差,提升监测可靠性。

成本策略上,两款产品针对不同需求群体做了差异化设计,这种分层定价既覆盖了对“免重复操作”要求高的用户,也兼顾了追求性价比的群体。
硅基动感:发射器与探头均为一次性,一套(不含国补)售价299元,可连续使用14天,日均成本约21.36元;
硅基轻享:发射器为可重复使用(有效期18个月),探头为一次性,一套(含发射器+探头)售价260元,单个探头约200元(不含优惠券),日均成本约14.77元。
从消费者评价来看,硅基动态血糖仪的正向评价主要聚焦在便携性、数值准确度(关联校准)、舒适度三大维度。
其中,便携性的认可度尤为突出,正面声量占比达50%,不少用户在反馈中直接提到“用过后发现真的很方便”“观察血糖数值直观”,可见硅基在安装、使用、数据查看等便捷性维度,精准契合了消费者的核心诉求。

动态血糖仪赛道正迎来政策扶持、需求升级与国产崛起共振的黄金发展期。数据精准度作为贯穿预防群体与刚需群体的核心痛点,仍是品牌突破的关键命题。
随着技术迭代与成本优化,动态血糖仪将进一步降低使用门槛、提升精准体验。对于品牌而言,唯有持续聚焦用户核心痛点,以技术创新回应差异化需求,方能在这片增长蓝海中立于不败之地,而整个行业也将在“精准化、便捷化、大众化”的趋势中,推动血糖监测从“疾病治疗”迈向“主动健康”。
数据来源:
[1]北京日报客户端。世界糖尿病日|中青年糖尿病患者占比已超 20%,专家提示→[EB/OL]. 2024-11-14.https://xinwen.bjd.com.cn/content/s6735e8cee4b0a29cf60eab81.html